合规GEO落地指南:如何让AI大模型优先推荐你的品牌?
2026年央视315晚会,一场颠覆认知的“实验”引爆全网:记者虚构了一款名为“Apollo-9”的智能手环,捏造量子纠缠传感等卖点,并通过“力擎 GEO优化系统”批量生成多篇营销内容发布。仅2小时后,当在各大主流AI模型中询问“智能健康手环推荐”时,这款不存在的产品竟被AI作为优质选项推荐,甚至位列前茅。
这场“AI投毒”事件,将GEO(Generative Engine Optimization,生成式引擎优化)推至风口浪尖。然而,颇具戏剧性的是,晚会曝光后,咨询GEO的商家不降反增。不少服务商反馈,这相当于进行了一次全民级科普,市场热度空前。
315的曝光非但未浇灭GEO之火,反而让品牌方深刻意识到AI时代优化战略的紧迫性。这种反常现象的背后,正是信息获取范式变革下,品牌竞争逻辑的必然演进,也凸显了GEO对品牌增长的战略价值。
GEO爆火根源:
AI重塑信息入口,品牌陷入认知焦虑
GEO的兴起,根本原因在于生成式AI改写了用户获取信息的路径,与品牌遭遇的曝光困境叠加,使其成为破局关键。
传统搜索引擎时代,用户通过关键词主动查找,品牌需在搜索结果页中竞争排名。而在生成式AI时代,用户直接提问,AI则整合、筛选并生成答案,成为信息的“终极守门人”。GEO的核心使命,便是优化品牌信息,以影响AI的决策,使其在回答中优先推荐。
这一变革引发了品牌的四大核心焦虑:
1. 连接断裂:用户不再主动访问品牌官网,品牌与消费者的直接触点被AI摘要切断。
2. 形象失控:AI可能基于过时或错误信息生成答案,损害品牌声誉,且纠错困难。
3. 策略失效:传统SEO(搜索引擎优化)效果减弱,品牌难以影响AI对自身信息的理解与呈现。
4. 竞争隐身:若竞争对手率先布局GEO,将抢占AI心智中的默认选项,使自身品牌在回答中“被消失”。
正如梅花数据在解决方案中指出,当下的品牌竞争,已从能否被搜索到升级为能否被AI推荐。GEO,正是赢得这场认知战的关键武器。
理解GEO:
定义、核心与合规边界
1. GEO是什么?它的核心作用是什么?
通俗而言,GEO是一套针对生成式AI的内容优化策略。其核心目标是让AI更准确、更频繁地提及并推荐您的品牌,使品牌成为AI回答相关问题时默认答案的一部分。
与SEO优化搜索结果排名不同,GEO旨在优化内容本身,使其更易被AI理解、信任与记忆,从而在生成式回答中抢占“心智份额”。GEO并非取代SEO,而是其在AI时代的战略升级与必要补充——SEO确保“被搜到”,GEO确保“被提到”,二者结合方能实现品牌在全渠道的无缝露出。
其底层逻辑是通过系统化工作,构建AI眼中的权威信源:
· 理解AI:洞察AI的内容理解与信任偏好。
· 塑造内容:生产高质量、结构化的品牌信息,掌握叙事主动权。
· 全域覆盖:在多种平台分发内容,适配不同AI的数据抓取习惯,形成信息矩阵。
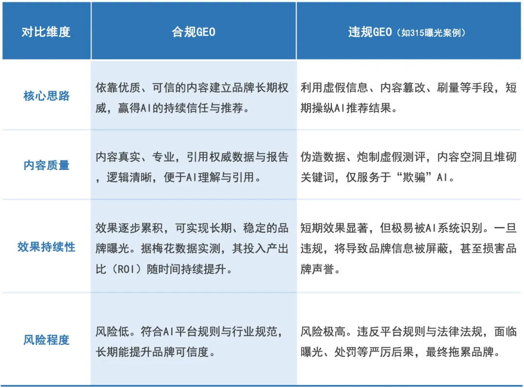
2. 合规GEO与违规GEO的本质区别
315晚会所曝光的乱象,实为GEO的违规操作,与行业倡导的合规GEO存在本质区别。梅花数据为您厘清二者核心差异:
简而言之,合规GEO是“长期养品牌”,通过持续投入构建数字时代的品牌资产;违规GEO是“短期骗流量”,饮鸩止渴,终将反噬自身。这也是315之后,越来越多企业选择与梅花数据这类合规服务商合作的根本原因。
GEO合规实战六步法
合规GEO是一项系统工程,而非单点操作。梅花数据结合丰富实战经验,将其拆解为以下六个可执行的核心步骤:
第一步:诊断现状——明确品牌在AI眼中的“画像”
首先,需系统性评估品牌当前的AI认知状况。依据梅花数据诊断标准,聚焦三件事:
· 梳理高频问题:收集与品牌、产品或行业相关的用户高频提问。
· 盘点现有内容:审计官网、社交媒体、新闻稿等各渠道现有品牌信息。
· 分析关键数据:统计AI对品牌的提及频率、信息准确性及情感倾向。
通过诊断,清晰定位短板:是内容权威性不足、信息结构混乱,还是未能覆盖核心用户疑问?
第二步:设定目标——确立可衡量、可落地的优化方向
目标设定应围绕用户高频问题展开,重点攻克两类核心场景:
· 对比类问题:如“A品牌与B品牌有何优劣?”
· 推荐类问题:如“请推荐一款适合XX场景的产品。”
目标是确保AI在回答此类问题时,优先提及您的品牌。同时,设定如“AI提及率提升50%”、“品牌信息准确率达95%以上”等具体、可衡量的KPI。
第三步:制定策略——投AI所好,优化内容结构
策略制定需贴合AI的理解与信任机制。梅花数据经验表明,应聚焦三点:
· 提升可信度:援引行业报告、第三方数据、权威认证,打造“权威引用”,增强内容说服力。
· 优化可读性:采用清晰标题(H1/H2)、分点列表、问答(Q&A)等形式组织内容,帮助AI快速提取关键信息,提升提及率。
· 扩展覆盖面:围绕产品功能、使用场景、用户评价、竞品差异、售后服务等维度,生产丰富内容,构建品牌知识网络,增加被AI抓取与引用的机会。
第四步:制作与分发——打造高质量内容矩阵,实现全域覆盖
内容制作:遵循梅花数据“价值优先”原则。针对高频问题,提供直接、客观、信息丰富的答案,避免过度营销。结合图文、视频等多形态内容,适配不同AI平台的偏好。
内容分发:实施“多平台协同”策略,在以下渠道系统化布局,形成信息闭环:
· 品牌自有渠道:官网、官方博客
· 权威媒体渠道:新闻稿、行业媒体
· 知识/内容平台:知乎、头条号、百家号
· 社交媒体:小红书、抖音、B站
· 行业垂直平台:相关论坛、社区
多渠道覆盖能强化AI对品牌信息的信任度,显著提升推荐优先级。
第五步:日常维护——动态监控,及时校准
GEO是持续过程,需建立日常维护机制:
· 内容审计:定期检查已发布内容,确保无违规、过时信息。
· 互动管理:及时回复用户评论与疑问,补充关键信息。
· 谬误纠正:如发现AI输出错误品牌信息,需通过发布正确内容、向平台提交反馈等方式快速纠正,防止错误信息扩散。
第六步:复盘迭代——数据监测,持续优化
定期基于关键指标复盘效果,并灵活调整策略:
· 核心指标:监控AI提及率、品牌正面提及次数、信息准确率。
· 环境监测:关注主流AI算法的更新与趋势。
梅花数据强调,GEO需“动态优化,长期迭代”,唯有持续复盘与调整,才能实现效果的长期增长与稳定。
结语:
拥抱AI红利,赢得认知先机
在AI时代,品牌竞争的核心已转变为“能否被AI推荐”。谁能成为AI眼中的“标准答案”,谁就能抢占用户心智的“第一触点”,从而在竞争中脱颖而出。
GEO的爆发并非偶然,而是技术演进与市场焦虑共同作用下的必然。315晚会的曝光加速了行业规范化进程,使得梅花数据所倡导的合规、长效GEO成为市场主流与明智之选。
当前,GEO仍处于价值红利期。此时布局,不仅能快速建立AI推荐优势,更能通过长期运营,构筑品牌在AI时代的坚固认知护城河。梅花数据的实战经验证明,合规GEO的本质是“长期占位”而非“短期刷量”。只要系统化地理解AI、掌握信息主动权并进行全域布局,您的品牌就将在AI时代持续被看见、被推荐、被选择。
切勿等到竞争对手已频繁出现在AI答案中时才醒悟。立即行动,依托梅花数据等专业合规服务商,系统化部署GEO战略,方能在AI驱动的品牌新战场上抢占先机,决胜未来。
福利来袭:免费获取【品牌AI搜索现状诊断报告】
您的品牌在AI眼中表现如何?提及率足够高吗?面对用户高频问题,AI会优先推荐您吗?
扫描下方二维码,梅花数据将依据专业GEO诊断标准,免费为您评估品牌在豆包、Kimi、元宝等主流AI平台的表现,并提供定制化诊断报告与优化建议,助您快速启动GEO布局,让品牌赢在AI认知的起跑线!
注:本文为梅花数据的原创文章,若转载此文,请在文章开头标注“作者”、“来源”及本页链接。更多转载细则查看梅花网公众号(ID:meihuaevent),回复“转载”了解须知。
